服务海南
服务四川
服务会员
网站首页
商会概况
商会动态
商会机构
商会党建
会员服务
商务信息
互动交流
加入商会
关于我们
商会历届
商会章程
商会文化
商会大事件
自律公约
商会要闻
企业动态
项目合作
商业资讯
通知公告
理 事 会
代表机构
分支机构
授权机构
支部动态
党务知识
党章党规
服务项目
政策汇编
信用建设
商务合作
供求信息
产品列表
我要咨询
我要建议
我的诉求
我的意见
请求帮助
信息提供
在线申请
入会须知
入会流程
联系我们
您现在的微位置:
首页
>> 会员服务 >> 政策汇编
会员服务
服务项目
政策汇编
信用建设
最新资讯
海南发布近零能耗建筑技术标准 ...
居家护理更省心!海口首张独立护...
不只看花!海南该如何让花经济“...
海南计划2027年底前完成造林...
海南首台离境退税自助终端落地海口
关于《国家税务总局关于发布〈出...
关于《国家税务总局关于调整增值...
成都“一人公司”兴起 这群“超...
产教联合推动“立园满园” 成都...
四川油气子基金成功设立 规模1...
引入20亿元战略投资!助力四川...
成都高新区123个产品获评四川...
临高装配式建筑产业集群如何“链...
海口国家高新区药企再添重磅成果...
儋州洋浦各重点项目抢抓施工黄金...
封关运作两个多月,海南有啥新变化
《政府工作报告首提智能经济,海...
《“到海南去发展”为何成热潮》
海南省四川商会召开2026年工...
国家知识产权局印发《关于加快推...
关于印发《关于支持数字经济高质...
关于印发《四川省人工智能赋能新...
四川省全国政协委员热议政府工作...
40+项目近2000亿投资!这...
如何放下对AI的焦虑?全国政协...
加入商会
入会流程
入会须知
联系我们
在线申请
关注商会二维码
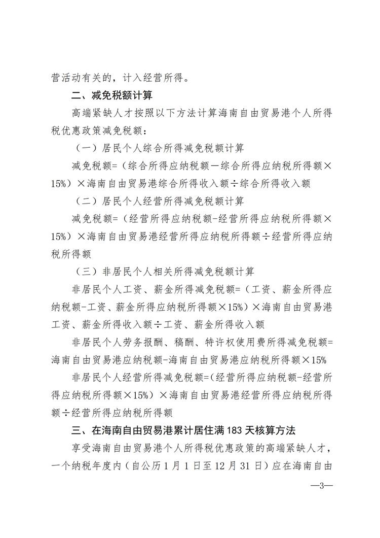
海南省财政厅等五部门关于落实海南自由贸易港个人所得税优惠政策有关事项的公告
作者:海南省四川商会 2025-09-05 16:28:23 阅读:1071 字体大小:
大
中
小
上一篇:
海南自由贸易港禁限清单 政策解读
下一篇:
海南七部门联合出台尊师惠师若干措施 1
联系我们
商会网站备案号∶琼ICP备18002469号 版权所有∶海南省四川商会
地址∶海南省海口市美兰区海甸五西路沁泽园C2栋
联系电话:0898-66298289 电子邮箱∶ hnscsh@163.com
全程开发设计:海南中立科技